中央人民政府 湖南省人民政府 永州市人民政府
登录 注册 简体 繁体
无障碍 | 适老版
您现在所在的位置 : 首页 > 政务公开 > 重点领域信息公开 > 八大行动 > 决策部署
分享到:
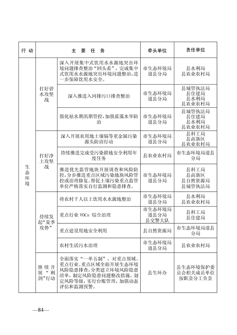
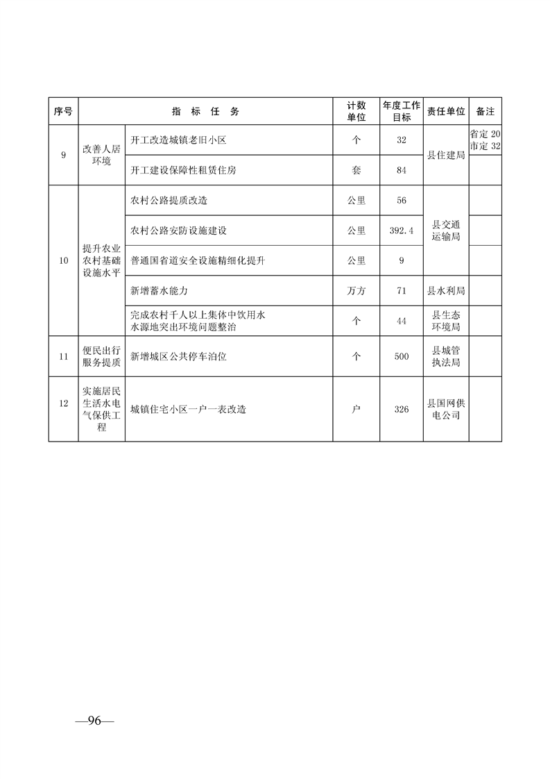
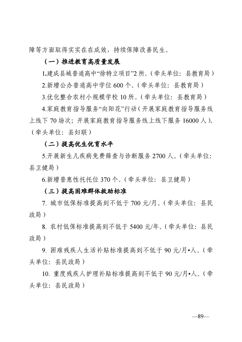
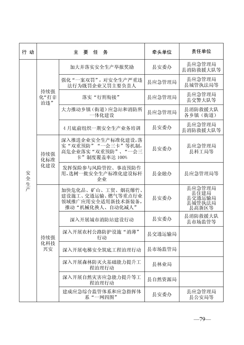
关于印发《道县实施“八大行动”总体方案》的通知(政策文件)
  • 2024-11-12 16:51
  • 编辑:
  • 作者:
  • 来源:
  • 【字体:    



































































































扫一扫在手机打开当前页