中央人民政府 湖南省人民政府 永州市人民政府
登录 注册 简体 繁体 RSS订阅
无障碍 | 适老版
您现在所在的位置 : 首页 > 政务公开 > 办事资料
分享到:
索引号: /2022-05349 分类:  
发文机关: 道县自然资源局 发文日期: 2022-09-07
名称: 道县自然资源局办事指南
文号 :    
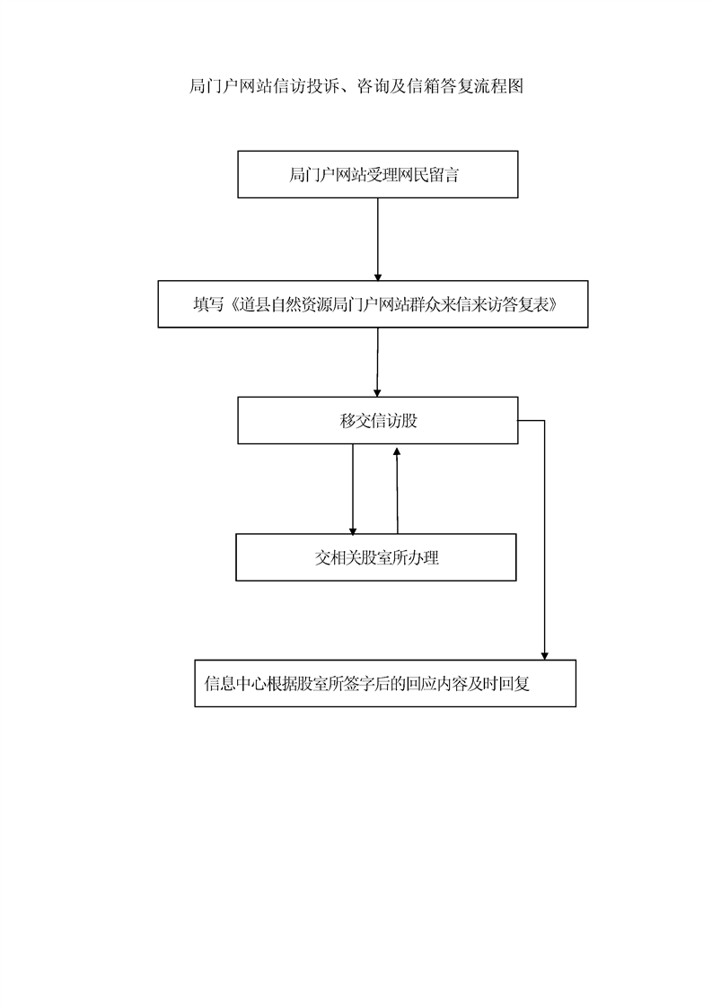
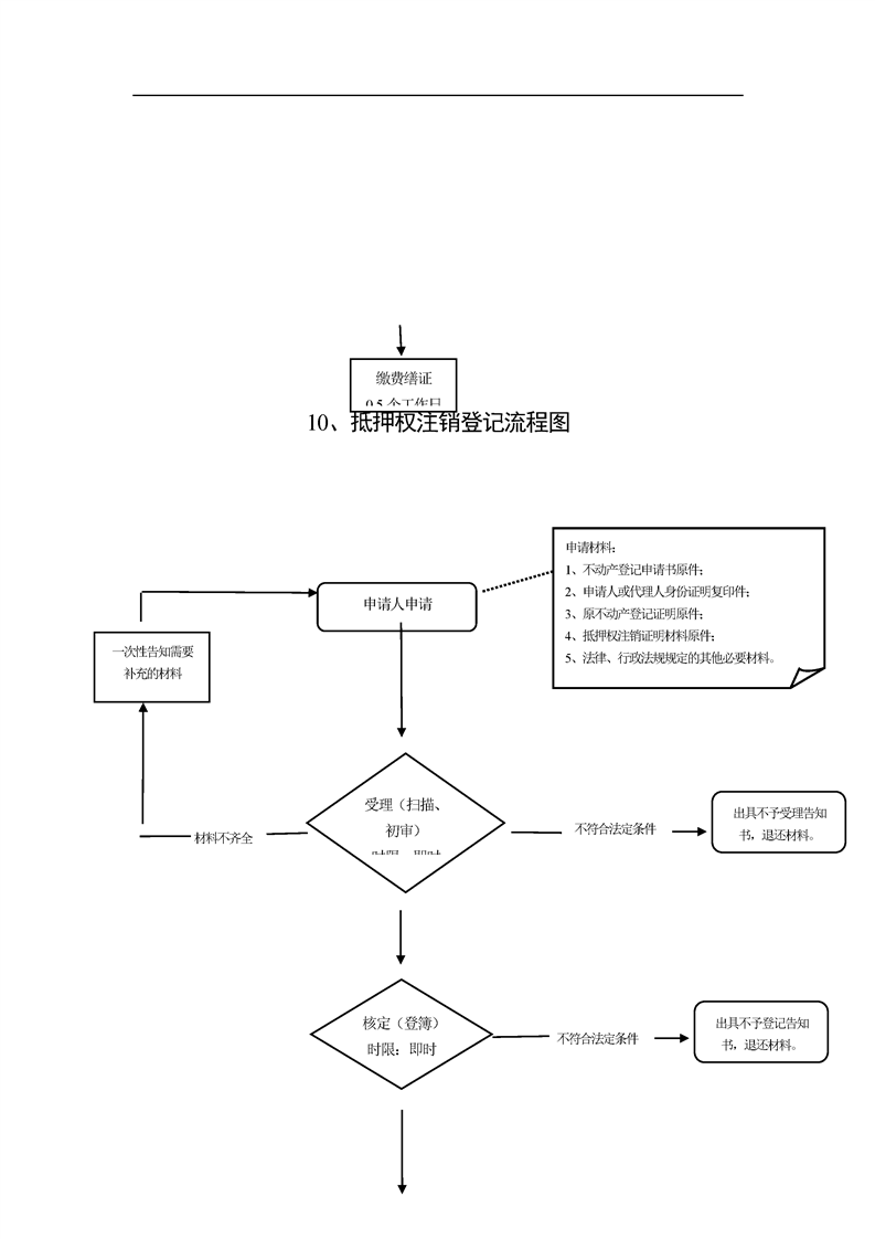
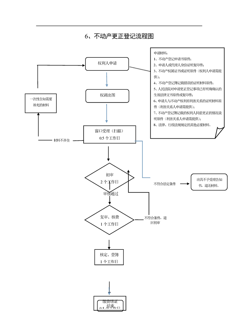
道县自然资源局办事指南
  • 2022-09-07 15:40
  • 来源: 道县自然资源局
  • 作者:
  • 【字体:   






















































































扫一扫在手机打开当前页