中央人民政府
湖南省人民政府
永州市人民政府
登录
注册
简体
繁体
RSS订阅
无障碍 |
适老版
网站首页
道县概况
政务公开
办事服务
政民互动
您现在所在的位置 : 首页 > 政务公开 >
政府信息公开年度报告
分享到:
索引号:
/2025-06384
分类:
发文机关:
道县自然资源局
发文日期:
2025-01-22
名称:
道县自然资源局2024年政府信息公开工作年度报告
文号 :
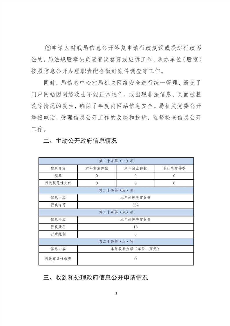
道县自然资源局2024年政府信息公开工作年度报告
2025-01-22 11:35
来源:
道县自然资源局
作者:
【字体:
大
中
小
】
扫一扫在手机打开当前页
【TOP】
【
打印页面
】【
关闭页面
】